当前位置: 首页 手机游戏 三国策略 → 像素三国游戏正版 v1.82

像素三国游戏正版v1.82

像素三国游戏正版
点赞 (496)
  • 版本:v1.82
  • 平台:安卓
  • 类型:三国策略
  • 发布:2026-04-16 09:29:42
  • 语言:中文
  • 大小:64.44MB

《像素三国》是一款以像素画风呈现三国题材的休闲回合制策略游戏。玩家能够自由挑选喜爱的三国武将,灵活搭配上千种装备组件,随心组合百余种特色技能,还能布置各类强力阵法,亲手打造专属神兵,与对手展开紧张刺激的回合制对战。值得注意的是,游戏不仅设置了丰富的每日任务,还精心设计了多重副本与宝藏活动供玩家挑战,其中副本掉落的稀有奖励比日常任务更为丰厚,带来满满的惊喜感。

像素三国介绍

日常的游戏体验远不止于完成打卡任务——这里有层层深入的秘境副本、限时开放的宝藏迷宫,还有随机掉落的稀有资源等丰富多样的玩法。副本带来的奖励远超常规玩法的产出,钻石、金币、碎片、宝石等各类道具一应俱全,每一次挑战都藏着未知的惊喜。高自由度的成长路线,让每位玩家都能开辟出独属于自己的三国冒险之路!

像素三国攻略

1、武将

当前版本共开放10位可招募武将,叠加主角共11人。除吕布需通过通天塔挑战获取外,其余武将均能通过宝箱随机解锁。每位武将自带鲜明定位与成长逻辑,并预装5个初始技能,奠定差异化战斗风格。

属性面板直观呈现核心战力:伤害=物理输出基准,法伤=魔法攻击强度,法防与防御分别对应法术/物理承伤能力,速度则直接决定出手顺序——越高者越先发制人。

资质代表武将成长潜力,初始资质差异暗示其在队伍中的战术分工(如主C、副坦、功能辅助等),是长期培养的重要参考依据。

技能分为主动与被动两大类,初始即配备5个技能。主动技能涵盖爆发输出、持续增益、团队治疗等多种类型;其中输出类又细分为依赖力量的物理技与依托智力的法术技。

被动技能种类繁多,部分存在普通/高级形态之分。除初始固定被动外,武将升星后还将逐步解锁额外5个被动槽位(仅限被动技能),大幅提升策略纵深。

被动技能与特殊机制详解:

暴击机制双轨并行:物理技能触发物理暴击,法术技能触发法术暴击,互不干扰。

进击:物理系专属联动效果,释放物理技能后自动追加一次普攻。

连击:普攻命中后立即重演一次普攻,支持多层叠加,物理流派核心引擎。

法连:施放某法术技能后,立刻重复释放该技能一次,强化法师持续压制力。

格挡率:独立判定概率,可完全抵消一次普攻或单段物理技能伤害。

法术闪避率:独立判定概率,可完全规避一段法术技能伤害。

重要提示:同名被动效果不可叠加,多重相同词条仅生效一次。

2、布阵

标准五人阵容,主角强制锁定首位——毕竟这乱世风云,本就是你执掌乾坤的舞台!

3、阵法

阵法是提升战力的关键系统,初看复杂,实则逻辑清晰、成长线明确。

左上角可切换五大基础阵图,每种阵图侧重不同属性加成,具体效果详见内说明。

右侧5×5网格即为阵图本体。别被表象迷惑,点击左下【宝石购买】入口,即可开启策略构建第一步。

宝石通过宝石碎片+钻石合成获得,共分红、蓝、黄、绿四色(辨识友好,色觉差异用户亦可轻松区分)。碎片来源多样,包括副本通关、活动奖励及成就达成等。

宝石共5阶,升级路径类似“色彩拼合”:一级宝石由5色块组成,二级压缩为4色块……以此类推,五级宝石最终凝练为1色块,极致浓缩属性增幅。

合成满级后即可拖拽镶嵌至阵图格子中。每个色块对应一项基础属性加成,填满25格五级宝石即可激活最高基础收益。

第六项“阵图填满度”加成,则要求所有25格均被任意等级宝石占据——只要格子不空,即可额外获益。

阵法进阶小贴士:新手建议优先采购四级宝石快速铺满阵图,稳拿初期高额加成;待资源充裕后再集中升炼五级宝石,实现战力跃迁。

4、法宝

法宝系统通过宝箱碎片收集解锁,佩戴后即时生效专属属性。偏好高频输出的玩家,可重点关注提升连击率与暴击率的法宝组合。

本已上线法宝总成加成系统,全面强化生存韧性与输出上限。

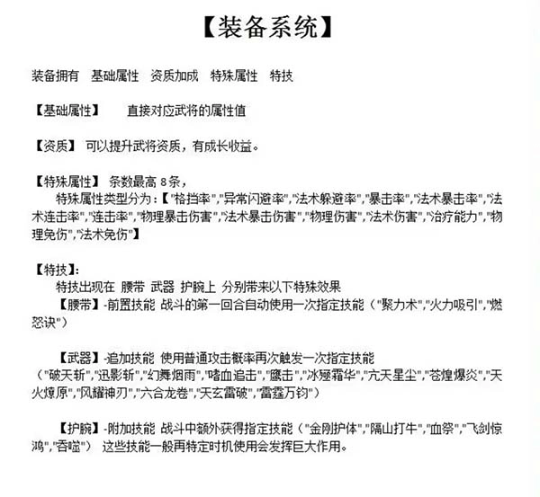
5、装备

装备系统是战力跃升的核心支点,也是策略深度的集中体现。

强化无风险:消耗金币即可提升等级,上限同步角色等级;更支持随时全额返还材料,零成本试错。

洗练为进阶操作,消耗钻石激活隐藏潜能,可赋予装备特殊属性甚至独有特技(武器/腰带/护腕专属),品质上限达“逆天”级。

特技效果示例请参见下图:

理性提醒:未洗练装备完全胜任主线推进,切勿过早投入大量钻石!建议熟练掌握副本机制、资源循环后再启动洗练计划。

6、将魂

新手引导结束后,你是否还记得它的入口?它就静静伫立在主界面侧边栏——那里藏着最扎实的属性基石。

将魂系统以海量金币驱动,提供全维度属性加成。每满10级迎来一次质变式成长,相应金币消耗也阶梯式攀升。

当前等级上限为300级,是中后期战力续航的关键支柱。

7、副本

每日开放金币副本与钻石副本,均为15回合内击败目标木桩的速战模式,每日可挑战4次,支持一键扫荡。

金币副本单次最高产出1000万金币,钻石副本单次最高奖励3000钻石。

物理流派在此表现尤为强势,推荐配置:撕裂流主角+黄忠(稳定破甲)+吕布(爆发压制)+鲍三娘(续航干扰)+赵云(机动收割),轻松通吃全难度。

通天塔——吕布唯一出处,亦是高价值资源富矿。首周目20层,前10周目每层奖励2000钻石;10周目后提升至3000钻石/层。

每通关一层,永久提升1%离线放置收益,建议优先达成100%→200%进度,最大化钻石积累效率。

当前放置系统已优化:金币产出翻倍,经验收益大幅提升,挂机也能飞速成长。

8、活动中心

每日活跃任务提供稳定资源补给,助你稳步前行。

随着对关卡机制、资源节奏的深入理解,成长速度将显著加快——宝箱是核心资源源,而闯关即送宝箱;如今更支持智能跳关,资源滚雪球效应愈发明显。

无需焦虑进度差距,专注自身节奏,后来者居上只是时间问题。

像素三国特色

1、像素画风并非简陋代名词,而是匠心雕琢的视觉语言——细腻的角色动作、考究的场景构图、灵动的UI动效,共同营造出兼具复古韵味与现代审美的沉浸体验。

2、拒绝模板化养成,从武将搭配、技能编排到阵法布局、宝石镶嵌,每一步选择都影响战局走向,真正实现“千人千队,百种打法”。

3、战役推图、策略布阵、极限爬塔、离线挂机……多维玩法无缝衔接,满足硬核策略党、休闲收集党、佛系养成党的差异化需求。

4、经济系统健康平衡,主流资源均可通过玩法自然获取,付费设计聚焦于体验加速与个性化表达,绝无“不充不玩”式压力。

像素三国网友评论

玩了三天,真香!像素风不廉价,三国武将Q萌又带感,吕布抽到那一刻直接截图发朋友圈!布阵+阵法+法宝+将魂,层层策略叠加但上手不难,通天塔爬到15层居然没卡关,钻石副本扫荡爽到飞起~最惊喜的是不用肝也能变强,日常+副本资源够用,洗练劝退党(说的就是我)也能轻松推图,强烈推荐给喜欢动脑子又不想被氪金绑架的三国粉!

更新日志

v1.82版本

1.新增宝箱积分批量领取功能,一键收尽资源不手软;

2.对新手引导流程进行重构,在关键操作节点处添加动态标注和交互提示。

3.修复挖矿玩法中偶发的进度丢失与奖励异常问题。

最新合集更多>>

免费看漫画软件 空洞骑士丝之歌 甜心热线 充值折扣手游合集